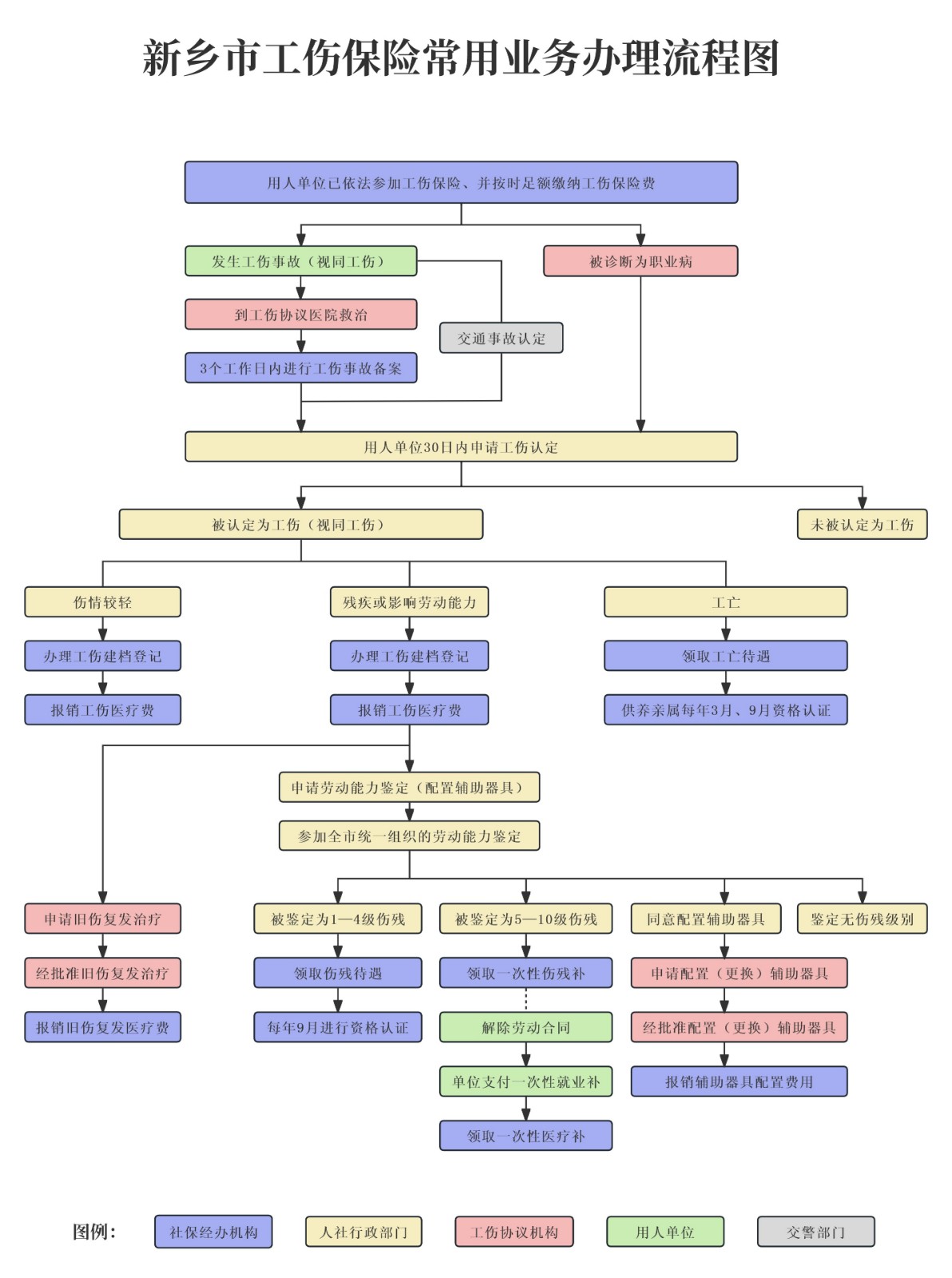
【业务办理】新乡市工伤保险常用业务办理流程图

工伤保险业务办理各环节基本流程
一、及时进行救治
职工发生工伤事故后,应到本地的工伤保险协议医院进行救治(目前全市共34家,具体名单可咨询参保地社保中心工伤保险经办部门);
因情况紧急先到就近非协议医疗机构急救的、因出差等原因在河南省以外发生工伤并进行救治的,待伤情稳定后应及时转至本地的工伤保险协议医院继续治疗;
因伤情救治需要转往省外进行治疗的,应先向参保地社保中心工伤经办部门提出申请,紧急情况无法正常申报的,可先进行电话报备,并于10日内补办有关手续(可通过所在医院的医保办申请办理)。
二、工伤事故报备
用人单位应及时(原则上3个工作日内)向参保地社保中心工伤保险经办部门进行工伤事故备案(可通过电话报备)。
三、申请工伤认定
用人单位应在职工发生工伤事故的30日内,向属地的人社局工伤保险行政部门申请工伤认定;如遇特殊情况可在30日内申请延期。
四、办理工伤建档登记
职工被认定为工伤后,用人单位应及时向参保地社保中心申请办理工伤建档登记;被认定为工亡的,在建档登记后可申领工亡待遇。
五、旧伤复发治疗
新发生工伤的职工在首次治疗后、已被认定为工伤,在工伤保险关系存续期间,后续因旧伤复发需要再次进行治疗的,应先办理旧伤复发治疗申请手续(可通过所在医院的医保办申请办理)。
六、工伤医疗费报销
工伤职工在已实现工伤医疗费联网结算的协议医院进行治疗的,可在治疗结束后直接办理联网结算;无法办理联网结算的工伤医疗费业务,可以向参保地社保中心工伤保险经办部门申请报销。
七、申请劳动能力鉴定
职工被认定为工伤,待伤情相对稳定或者停工留薪期满后存在残疾、影响劳动能力的,应及时向参保地或属地人社局申请劳动能力鉴定。
八、申领伤残待遇
工伤职工经劳动能力鉴定存在伤残(护理)等级的,可向参保地社保中心工伤保险经办部门申领工伤保险的伤残待遇;经鉴定需要配置辅助器具的,应到工伤保险辅助器具配置协议机构办理。
九、伤残职工离职时申领工伤待遇
被鉴定为5-10级伤残的工伤职工,与用人单位解除或者终止劳动关系的,由用人单位支付一次性伤残就业补助金后,可向参保地社保中心工伤保险经办部门申领一次性工伤医疗补助金。
十、定期进行资格认证
正在领取工伤保险定期待遇(伤残津贴、护理费、供养亲属抚恤金)的工伤职工或家属,应按照规定进行社保待遇领取资格认证;在丧失领取条件时,用人单位或家属应及时到参保地社保中心工伤保险经办部门办理终止手续。
新乡市工伤保险常用业务告知书

豫公网安备 41070202000769号